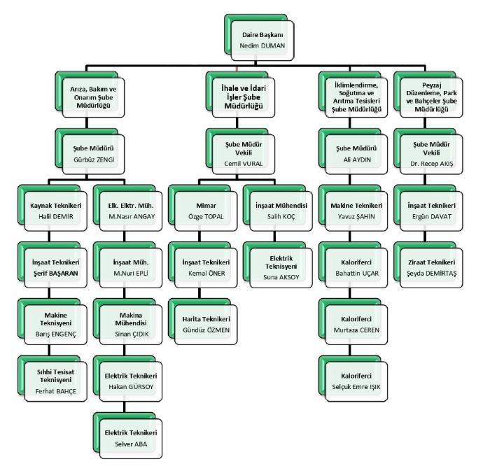
Organizasyon Şeması
Organizasyon Şeması
Planlama
5018 sayılı yasa çerçevesinde ve stratejik planlama esaslarına dayalı olarak, yürütülen üniversitemiz planlama süreçlerinde dairemiz, görev alanıyla paralel olarak katkı sağlamaktadır. Ayrıca Dairemizde taktik planlama ve üniversitemiz birimlerinin dinamik gereksinimleri doğrultusunda geliştirilen programlara yönelik olarak çalışmalar yürütülmektedir.
Koordinasyon
Yapı İşleri ve Teknik Daire Başkanlığı organizasyon birimleri ve çalışanlar arasında koordinasyon, Daire başkanımız tarafından yönetilirken, bu süreçte üniversitemiz Genel Sekreterliğiyle sürekli iletişim sağlanmaktadır. Dairemizin diğer üniversite birimleriyle koordinasyonu ise üniversite yönetiminin de katıldığı programlanmış koordinasyon toplantıları sayesinde dinamik bir anlayışa kavuşturulmuştur.
Yürütme
Koordinasyon toplantılarının sonuçları stratejik, taktik ve program düzeyinde yürütme süreçlerine yansıtılmakta, teknik çalışmalar bu çerçevede yürütülmektedir. Süreçler, sistem yaklaşımı yanında toplam kalite anlayışına yönelik olarak sürekli gelişme hedefine odaklanmıştır. Bunun ötesinde teknik süreçlerde üniversitemiz insan kaynaklarından faydalanmak, uygulanan yöntemlerdendir.
İç Kontrol
İç kontrol sistemi gerek daire, gerekse üniversite birimleri nezdinde geniş katılımlı olarak gerçekleştirilmeye çalışılmakta; bu bağlamda gerek teknik ve gerekse idari süreçlerde belirlenen hedeflere yönelik çıktı kontrolü sağlanmaktadır. Yönetim ve iç kontrol sisteminin sürdürülebilir bir modele kavuşturulması için bilgi sistemi anlayışına dayalı yapılanma çabalarımız sürmektedir.
Amaç ve Hedefler
Yapı İşleri ve Teknik Daire Başkanlığı olarak temel ilke ve amacımız kurumumuzda çalışanlar ve öğrenciler için hayatlarında sağlıklı, huzurlu, güven içinde oturup çalışabilecekleri ve öğrenimlerini devam ettirebilecekleri fiziki mekânları oluşturmaktır. Amacımız ekonomik ve kısa sürede mekânları devreye almak ve bu alanların insanlar tarafından kullanılmasını ve açılmasını sağlamaktır.
